抖圈为赌而生
菜单栏
首页
公司概况
抖圈为赌而生简介
向导班子
直属单位
公司证照
组织结构
声誉表扬
2024年度奖项
2023年度奖项
2022年度奖项
2021年度奖项
2020年度奖项
2019年度奖项
2018年度奖项
2017年度奖项
2016年度奖项
2015年度奖项
2014年度奖项
2013年度奖项
2012年度奖项
2011年度奖项
2010年度奖项
工程治理特色
文明施工
治理模式
包管系统
治理文件
清静生产
工程质量
代表工程
已完工代表项目图片
部分在建项目图片
近两年完工的代表性工程
近两年新开工的代表性工程
工程奖项
奖杯聚焦
2024年度奖项
2023年度奖项
2022年度奖项
2021年度奖项
2020年度奖项
2019年度奖项
2018年度奖项
2017年度奖项
2016年度奖项
2015年度奖项
2014年度奖项
2013年度奖项
2012年度奖项
2011年度奖项
2010年度奖项
企业文化
公司新闻
企业动态
施工现场
加入我们
工程奖项
奖杯聚焦
2024年度奖项
2023年度奖项
2022年度奖项
2021年度奖项
2020年度奖项
2019年度奖项
2018年度奖项
2017年度奖项
2016年度奖项
2015年度奖项
2014年度奖项
2013年度奖项
2012年度奖项
2011年度奖项
2010年度奖项
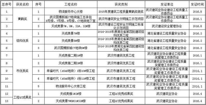
2016年公司获奖工程项目
宣布时间:2023-07-12 11:47:19
浏览次数:1413次
© 抖圈为赌而生 版权所有
拨号
短信
留言
咨询
网站地图